

















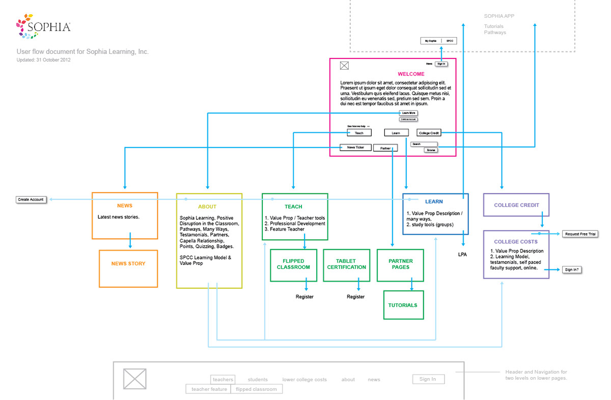
Sophia Learning is an online educator, with a focus on providing free tutorials for high school students and free online tools for educators. I was charged with the task of visually redesigning the Sophia Learning brand online. My only requirement was to use their existing logo. I used simple, bold graphics and bright colors which leverage the colors and shapes from the Sophia laurel. The result is an interface that is fun, simple and engaging. The design has really resonated with students who find engagement with the dashboard and testing elements of the site a very positive and welcoming experience. In addition I crafted new marketing pages to better define Sophia and explain site offerings in a way that users could understand. The redesign of the homepage together with the addition of marketing pages doubled the signup rate on the site.